The Scene Pipeline and SceneAPI
The scene pipeline is a specialized asset builder that imports source scene files and allows scene builders to export scene product assets such as models and animations.
| Topic | Description |
|---|---|
| Source API | Describes the set of libraries, rules, and groups to process a source scene files. |
| Scene Graph | Describes the scene graph nodes, hierarchial data, and mechanism of iteration. |
| Scene Manifest | Contains instructions on what to do with the SceneGraph content. |
| Scene Builder | Asset builders that are designed to manage and export parts of the scene graph. |
| User Defined Properties | A mechanism to use custom properties set in source scene files in the scene builder pipeline. |
| Procedural Prefab | Use Python to process prefab assets from scene source files. |
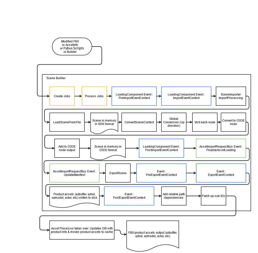
The following diagram shows the scene pipeline flow:

In the preceding diagram:
- The yellow outlined shapes are asset builder events
- The blue outlined shapes are scene builder events using BindCall()
- The green outlined shapes are scene builder events via the Behavior Component